電気工事業者必見!価格交渉歓迎! 三菱 シーケンサー・タッチパネル 学習用制御盤 自動制御盤実績紹介|自動制御盤の設計・製作 有限会社シマノ電設
(3085件)
Pontaパス特典
サンキュー配送
38160円(税込)
382ポイント(1%)
Pontaパス会員ならさらに+1%ポイント還元!
送料
(
)
3082
配送情報
お届け予定日:2026.04.15 0:36までにお届け
※一部地域・離島につきましては、表示のお届け予定日期間内にお届けできない場合があります。
ロットナンバー
4460618685
お買い物の前にチェック!
Pontaパス会員なら
ポイント+1%
ポイント+1%
商品説明




















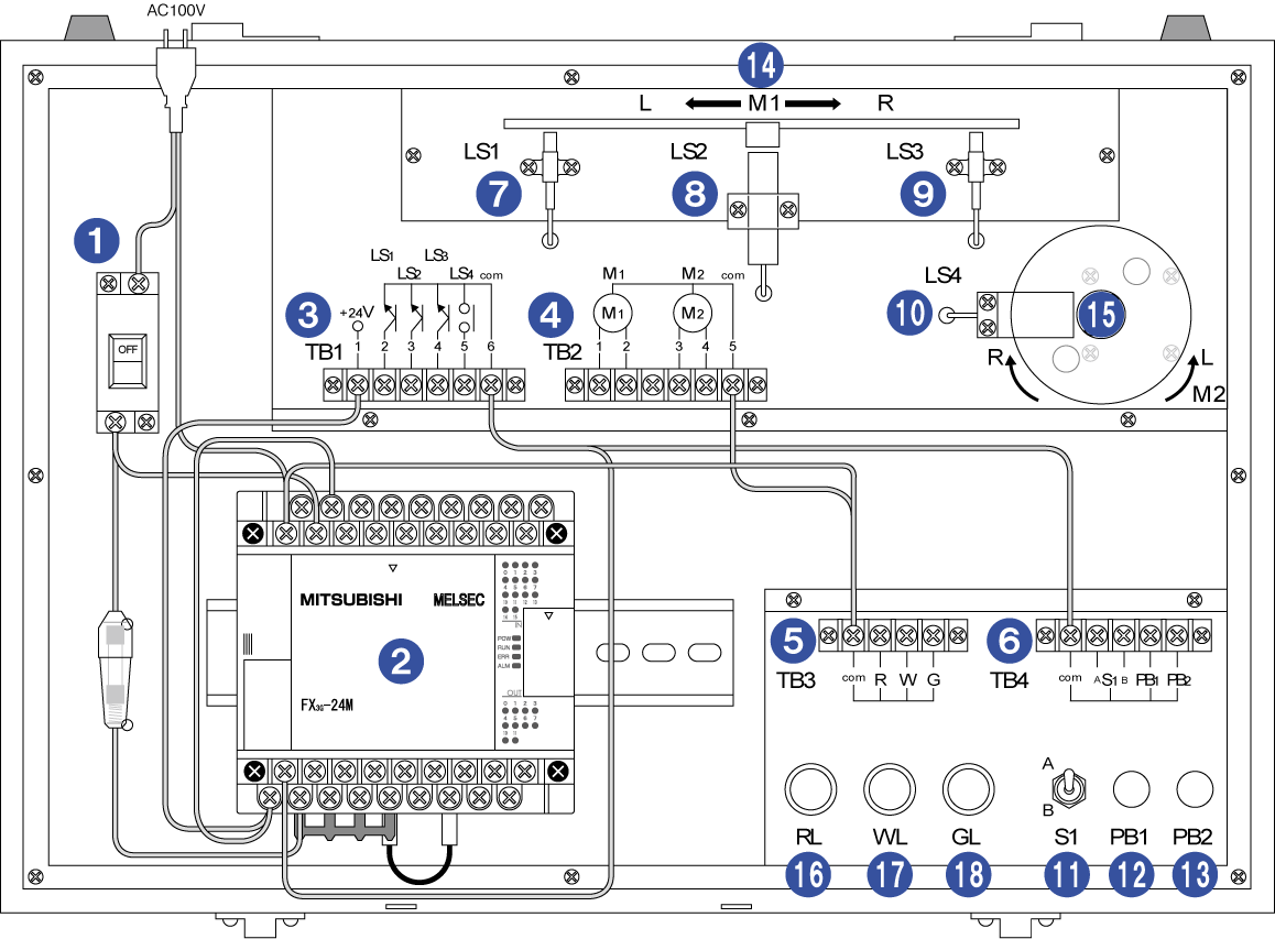
三菱 FXシーケンサー・GOTタッチパネル 学習用制御盤\r希望価格 ¥95.000 で即決落札して貰えれば,製図用CADソフトもインストールしておきます。\r\r在庫品の電装機器がたくさんありましたので製作してみました。\r\r電気工事関係の仕事の人でシーケンス制御 (ハード) は少し解るが,\rこれからシーケンサー (ソフトのプログラム) を勉強したいと思う方,タツチパネル制御も覚えたい方どうでしょうか!\r\r以前は電気工事関係の仕事が多くて,ハード関係は強かったのですが,時代の流れでシーケンサー (プログラム) の勉強もしないと,\r仕事ももらえない時代となりました。\r最初はパソコンとシーケンサー・タッチパネルの通信さえできなく,メーカに電話し窓口をたらいまわしになりながら,何日間も苦労しまた。\r\r現在インストール中の プログラムは以前客先に納品したものです。\r直径5m以上もある,たいこの制御盤で (皮革工場の革のなめし工程) シーケンサーとタッチパネルでプログラム制御しています。\r\r落札していただければ シーケンサー・タッチパネルの制御図面,\rフローチャート図,プログラムデーターもお付けいたします。\rフローを参考にセレクトSW・タッチパネルを操作すると\r表示ランプなどが連動しタッチパネルで動作が確認できます。\r\r自分でプログラムを作れるようになれば,表示ランプ・タッチパネルなどに動作を割り当てれば,自分の作ったプログラム回路での動作確認ができます。\r\rシーケンサー,タッチパネルは引上げ中古品ですが,それ以外は新品で 使用機器材料でも¥200,000 以上 します。\r通常 設計・製作費を入れると納品時は¥300,000 以上しました。\r\r少し古いですが Win11 pro のOS,シーケンサー (GX Developer) と タッチパネル (Works 3) ソフトのインストール済みの Panasonic のパソコン\r(CF-SZ5)もお付けいたします。\r\r年式の割には傷も少なく綺麗な状態で,SSD なのでサクサクと動きます。\r\r落札していただければ,微力ながら通信設定・プログラム打込・動作確認などこちらで解る範囲の事は電話対応可能です。\r\r最初は私も独学で大変苦労しました。\rこれから勉強したい人,力不足ですが少しでも応援をしたいと思います。
| カテゴリー: | スマホ・タブレット・パソコン>>>ノートPC>>>Windowsノート本体 |
|---|---|
| 商品の状態: | 目立った傷や汚れなし","細かな使用感・傷・汚れはあるが、目立たない |
| 配送料の負担: | 送料込み(出品者負担) |
| 配送の方法: | 佐川急便/日本郵便 |
| 発送元の地域: | 兵庫県 |
| 発送までの日数: | 2~3日で発送 |
レビュー
商品の評価:




4.2点(3085件)
- ★グッティーナ★
- とてもかっこよかったので思わず買ってしまいました。 届くのが楽しみです。
- hajifuji
- 価格相応だと思いますが、可愛いし、使いやすいです! 電源さす所と横のスピーカーの間のところが少し切れていたので星マイナス1です。 でも、もう一色買っておきたいくらい可愛いです。
- ちょ〜万馬券♪
- 想像してたよりリアルな牛柄(*^。^*) 指紋も付きにくいし凄く気に入りました
- テムジンkt
- 自分のノートPCにはサイズが足りないことは知っていて購入したのですが、2つを切ってつなぎ合わせて使用していましたが、つなぎ目がペラペラして気になったので結局他のシートを購入してしまいました。サイズがこれ一種類しかなかったのが残念です。 キーボードとシートのサイズが合っていればとても良い商品だと思います。
- rakuraku3856
- 個性的なカバーで気に入りました。 別のカバーも買ってみたいと思います。
すべて見る
お店の情報
7,367
連絡・応対
4.3
配送スピード
4.3
梱包
4.3










